当前日期:
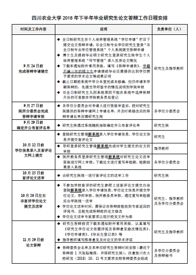
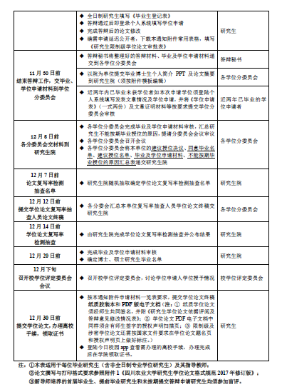
《四川农业大学2018年下半年毕业研究生论文答辩工作日程安排》及其相关附件,详见附件文档。请相关师生及时下载查看。根据日程要求,按时完成答辩相关的各项工作。
通知及其相关附件链接:http://yan.sicau.edu.cn/info/1016/2850.htm
上一条
返回列表
下一条
党委办电话:028-86290875 行政办电话:028-86290872 就业办电话:028-86290871
通讯地址:四川农业大学成都校区第二教学实验楼 邮编:611130
雅公网安备5118010004号 版权说明:Copyright © 2021 NXY.SICAU.EDU.CN All rights reserved. 开云手机版登录入口版权所有。
--校内链接-- 国家级作物科学实验教学示范中心 四川省作物科学虚拟仿真教学中心 水稻研究所 小麦研究所 玉米研究所 国家重点实验室
--四川农业大学生态农业研究所--
--院长书记信箱-- 院长书记信箱